当前位置: 首页 >> 级部风采 >> 20级 >> 20级教育教学

备课研讨勤思考,团队合作促提升——合肥四中高三生物组二轮复习研讨
发布时间:2023-04-06 丨 文章作者:项林 丨 阅读次数:3039

2023年4月的第一周,周一下午高三生物组固定教研时间,组长何璐提前把下午教研活动安排发到群里,本次主要是二轮复习深入研讨以及限时练中发现问题的交流与会商。

首先是陶红老师的二轮复习说课《光合作用与呼吸作用》,陶老师结合教材和经典高考真题,详细分析了细胞呼吸和光合作用的过程、影响因素以及在生活生产实践中的应用。这个专题也是重点和热点知识,复习过程可以结合提高粮食产量的议题,引导学生把知识转化为实践运用。

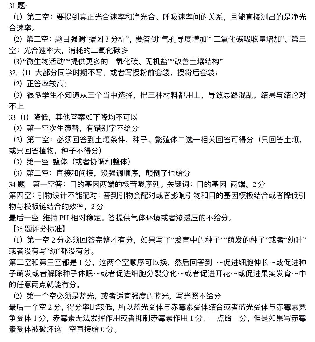
然后,大家针对周日限时练改卷中发现的问题进行了研讨与分析,对于学生的易错点和答题出现的典型问题归纳,商讨解决问题的措施。

比如第32题.(1)大部分同学时期不写,或者写授粉前套袋,授粉后套袋;(2)正答率较高;(3)很多学生不知道从三个当中选择,把三种材料都用上,导致思路混乱,结果与结论对不上。何璐组长整理大家发现的问题和评分细则,让我们展示给学生,教会学生答题技巧和规范答题。

之后,何璐老师对生物组下一阶段的教学工作做了统筹安排,组内老师分工进行二轮专题备课以及结合学生暴露的问题精选试题。

最后,生物特级教师、教研室副主任李冠军主任,也来到高三生物组,对生物组老师的辛勤付出给予肯定和赞扬,并对二轮复习给予指导。生物组同仁将认真研究高考、研究学情,提升二轮复习效率。